广西现"教室照明改造"诈骗事件,业界该如何防范?
2023-07-14 15:52:22
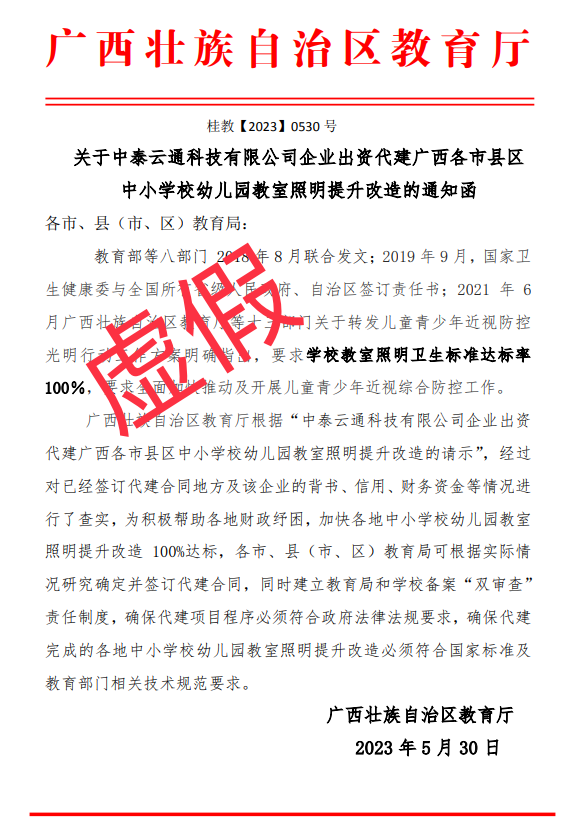
前(12)日,广西壮族自治区教育厅官网发布紧急通知,对近日不法分子假冒教育厅名义进行诈骗活动予以官方通报说明。
该通知要求广西各地教育行政部门和学校根据实际和相关企业签订代建合同,开展“中小学校幼儿园教室照明提升改造”相关活动,并将严肃追究损坏该厅形象有关机构和个人的法律责任。

实质上,在该广西壮族自治区教育厅正规“红头文件”发布前,该事件牵涉其中的中泰云通科技有限公司就已经两度发文,声明称有不法分子以其名义对其所涉及项目进行干预捣乱、文件造假、以及伪造政府机关文件,并严正警告相关人员即刻删撤侵权内容,停止传播不实信息。


从企查查中查询得知,作为中泰云通科技集团有限公司成立于2022年12月14日,注册资本为10000万元人民币,所属软件和信息技术服务业。从该企业公开披露的招投标信息中,并未出现与广西壮族自治区教育厅相关的教育照明项目招标公告信息。


反诈行动刻不容缓
广西教室照明改造事件源于在网络上流传的一份以“广西壮族自治区教育厅”名义发布的虚假通知,其中提到的“中泰云通科技有限公司企业出资代建广西各市县区中小学校幼儿园教室照明提升改造”的说法尤为“让人扎眼”。

可见,潜在的犯罪分子就是想让教育照明产品采购方在不知情下成为他们获取不法暴利的“提款机”。若相关诈骗行为被成功实施,广西壮族自治区教育厅也将成为有理说不清的“冤大头”。如此态势下,发文澄清、起诉彻查、追究到底等已成为两家涉事企事业单位必须采取的实际行动。
其实,类似犯罪分子利用虚假的行政通知来实施诈骗的手法层出不穷,只不过此前面向的对象是普罗大众,可此次实施的对象却是参与产品采购的照明工程公司,可谓“野心勃勃”。类似诈骗行为如若不被加以制止,三年疫情结束后有待恢复的全国照明行业整体大环境都将受到影响。
为何诈骗分子会盯上教育照明?
目前,教育照明市场在全国各地青少年近视防控和教室光环境改造相关政策的支持下迅速崛起,也成为了照明企业市场战略调整的重要方向。当前,立达信、星光股份、利尔达等已登录资本市场的照明企业都从教育照明领域收获转型发展的核心动力。
据中照网不完全统计,2022年全国至少有24个省份(直辖市)发布了教室照明相关项目,中标金额超13亿元,且全年每个季度的项目中标金额相比上个季度都呈增长势头;仅今年1—4月,全国教室照明招标及意向采购项目总金额就接近4.5亿元。
在如此行业热势与庞大市场体量下,不法分子自然看准教育照明相关企事业单位的逐利心态,如寄生虫般渗透进产品采购链中,设置各类商业陷阱,寻找非法获利的机会。
照明产业界如何防诈与反诈?
随着广西教室照明改造事件的“发酵”,照明产品采购链相关企事业单位如何采取防诈与反诈行动,成为了值得照明业界深思的问题。在此,中照网提出四点建议。
1、照明工程与生产企业选择招标项目时,要通过权威招投标网站查找信息,同时也要从线上或线下招标文件的字眼、样式、语言表达等细节入手,认真甄别项目信息的真伪。
2、照明产品生产企业、采购代理商、业主等采购链各方尽量在权威公正方的见证下,在线下签订产品供应或代建合同。
3、业主、采购代理商、照明产品生产企业等参与方要全程跟踪项目实施情况,各方若发现项目推进过程中存在诈骗行为而导致利益受损,可寻求法律援助。
4、照明工程与生产企业要与所在地公安机关、权威律师所事务所等开展交流活动,组织市场推广人员开展照明产品采购链防诈与反诈相关宣传和教育活动,防患于未然。
最新更新
发表评论 取消回复